来源:中能传媒能源安全新战略研究院 时间:2025-08-05 16:42
邱丽静
(中能传媒能源安全新战略研究院)
在全球积极应对气候变化的背景下,实现碳达峰碳中和目标已成为我国经济社会可持续发展的关键任务。零碳园区作为实现“双碳”目标的重要载体,横跨能源、工业、建筑、交通等多领域,涉及理念、技术、管理等多方面的系统性变革。2024年中央经济工作会议首次提出“建立一批零碳园区”,2025年《政府工作报告》进一步明确“建立一批零碳园区、零碳工厂”。零碳园区建设正加速成为落实“双碳”目标的重要推进抓手。
产业园区是经济活动的重要承载地。据不完全统计,目前全国现有园区超过1.5万个,碳排放占全国总量的30%以上,其绿色转型意义重大。近年来,中央及地方持续出台支持政策,一批标志性示范项目陆续落地,零碳园区建设进入提速阶段。然而,当前零碳园区建设仍面临标准不统一、“零碳”模式存在争议、投资收益与商业模式不成熟、融入碳排放双控路径不清晰等挑战。推动零碳园区高质量发展,需以系统思维统筹多领域、多主体、多要素协同,优化整体结构功能,减少无效投资。
本文通过剖析发展机遇、典型案例,针对性提出建设路径与应对策略建议,为零碳园区高质量发展提供参考。
一、零碳园区建设的内涵与意义
(一)零碳园区的内涵
零碳园区是指通过规划、设计、技术、管理等方式,使产业园区内生产生活活动产生的二氧化碳排放降至“近零”水平,并具备进一步达到“净零”条件的园区。零碳园区并非追求绝对的零碳排放,而是通过综合运用节能减排,可再生能源利用,碳捕集、封存与利用(CCUS),碳抵销等多种手段,实现园区内碳排放量与吸收量或碳减排量之间的动态平衡,使净碳排放量趋近于零。
从技术实现路径来看,零碳园区建设已经逐步形成系统化的解决方案。其核心在于构建包含能源生产、转换、输配、消费和存储的全链条体系,其中多能互补的能源系统是基础支撑,数字化管控平台是管理中枢,而碳市场机制则提供了重要的制度保障。业内专家对此进行了大量研究,将逐步实现零碳作为约束条件,以系统成本最小化为目标函数,提出了包括综合能源系统优化配置、多阶段规划方法等技术方案。
(二)零碳园区的分类
从功能定位来看,零碳园区可以根据其功能特点、用能特点、碳排放特点、用能形态等划分为三种类型。
一是工业园区。该园区是以工业生产制造为主体的园区,主要建筑多以车间、厂房为主。其降碳需求主要在生产制造环节,其次是建筑能源和交通物流。工业园区的碳排放主要来源于化石燃料燃烧,外购电、热以及工业生产过程。总体上看,工业生产原材料和生产工艺流程的高碳排放是“零碳”工业园区建设的难点,短期内从技术和成本上较难实现。
二是特色功能型园区。该园区主要包括商务、仓储物流、校园、医院、景区、场馆等专业化场景的园区,业态较为丰富,是城市重点用能单位,节能降碳空间巨大,碳排放主要来源于交通、生活和建筑3个方面。其中,建筑作为生产生活的载体,是能源消耗和碳排放的绝对主体。数据显示,我国全年建筑能耗从2010年的6.25亿吨标准煤增长到2022年的11.2亿吨标煤,平均年增长率超过6.5%。
三是产城融合型园区。该园区包括经济技术开发区、高新技术开发区、特色小镇、产业新城等,是我国经济发展的主要承载平台,在传统产业发展的基础上,以具有区域特征的特色产业为支柱,聚焦市民短期、重复、特色需求,汇聚市政、交通和社区等功能,充分满足居民物质和精神生活需求,实现推动居民生活、生态环保、产业融合发展的功能复合型园区空间,碳排放主要来源于生产、建筑、交通、生活等各个方面。
(三)零碳园区建设的意义
在支撑国家“双碳”战略方面,零碳园区作为产业集聚区,其低碳转型直接关系到全国减排目标的实现进度。数据显示,我国各类园区贡献了30%以上的经济总量,也承载着31%的工业碳排放。建设零碳园区不仅对碳减排有直接贡献,更重要的是通过园区层面“零碳细胞”的实践,为建设“零碳社会”积累经验、探索路径、打造样板。
在推动经济高质量发展方面,零碳园区建设催生了新的发展动能。一方面倒逼传统产业转型升级,推动钢铁、化工等高碳行业探索氢能冶炼、碳捕集等前沿技术。另一方面培育了新能源、节能环保等新兴产业,形成新的经济增长点。通过能效提升和循环发展,企业在实现减排目标的同时也获得了新的竞争优势,展现了环境效益与经济效益的协调统一。
在优化区域能源产业协同布局方面,依托区域资源禀赋差异,系统性引导高载能产业向风光资源富集区、电网调节能力强的区域转移集聚。例如在西部清洁能源基地配套建设零碳产业园,实现绿电就地消纳与高载能产业低碳发展的深度协同,形成能源产业环境多要素平衡的区域发展范式。
在突破国际绿色贸易壁垒方面,当前要求碳排放逐步融入国际贸易规则和供应链体系。零碳园区拥有可溯源能源供应系统和全流程碳足迹管理体系,可以帮助企业大幅降低产品碳足迹、增强“绿色竞争力”。
二、零碳园区建设发展机遇
(一)
中央与地方政策协同推进
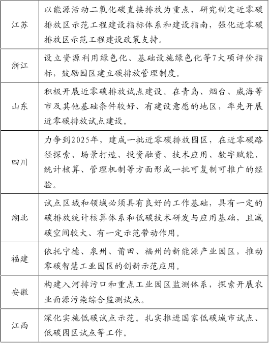
探索推进零碳园区建设,顶层设计是重要驱动。国家层面,2024年12月召开的中央经济工作会议首次提出“建立一批零碳园区”,2025年3月国务院《政府工作报告》再次提出“建立一批零碳园区、零碳工厂”。工业和信息化部紧随其后部署“建设零碳工厂、零碳工业园区”行动,国家发展改革委同步推进“十五五”碳达峰试点建设,形成中央层级的系统性政策推力。地方层面,各地政府积极响应国家号召,多个省份已经启动了零碳园区试点工作。四川省在2022年启动了省级近零碳排放园区试点工作,已有17个园区纳入试点名单,成都科创生态岛、宜宾电动重卡等项目入选生态环境部绿色低碳、减污降碳典型案例;山东省建设的青岛中德生态园、青岛科创蓝碳减排零碳金融科技园区、烟台黄渤海新区零碳智慧产业园等低碳、零碳园区;陕西省启动了省级低碳近零碳试点示范建设工作,安康市石泉县、安康高新区、旬阳高新区纳入试点名单。在“双碳”目标刚性约束下,零碳园区已成为区域经济绿色转型的核心载体,政策支持力度持续加码为其规模化发展注入强劲动力。
表 各地零碳园区建设重点




(二)
产业重构释放新动能
零碳园区凭借高比例绿电供应优势吸引产业集聚。鄂尔多斯零碳产业园通过风电、光伏、储能、绿氢协同的能源系统实现80%能源由当地绿电直供、20%与电网交易,吸引远景科技、隆基绿能、上汽红岩等新能源头部企业集聚,形成电池及储能、光伏制造、氢燃料电池、新能源汽车制造四大完整产业链。苏州工业园区凭借智能电网和碳捕集技术实现100%绿电覆盖,区域供电可靠率达99.999%,带动高技术制造业集群发展。青海海西州零碳产业园依托风光储氢一体化系统实现绿电占比超90%,成功吸引锂电产业西迁集聚。这种产业区位重构扭转了传统能源输送格局,使中西部可再生能源富集区成为高载能产业的转移承接地。此外,园区企业凭借绿电溯源认证突破绿色贸易壁垒,所生产的零碳电池、绿钢等产品获得全球市场通行证,成为培育新质生产力的核心载体和区域经济绿色赶超的关键抓手。
(三)
市场机制激活碳资产价值
市场化机制创新为零碳园区开辟多元价值与经济收益新渠道。具体表现在:碳交易方面,全国碳市场规则完善为零碳企业提供碳排放配额交易与变现途径。金融创新方面,江苏试点探索储能设备证券化,吸引社会资本投入基础设施。绿电交易方面,园区依托智能物联系统作为虚拟电厂参与电力辅助服务市场,创造收益。供应链驱动方面,国际大型企业将供应链碳足迹纳入采购标准,倒逼制造企业入驻园区获取绿电认证以满足要求。绿色金融方面,部分园区引入政府引导与市场运作结合的碳基金,鼓励社会资本参与。这些机制创新使园区企业通过碳交易直接获利,同时使“绿钢”“零碳铝”等产品凭借绿电溯源认证有效突破欧盟碳边境调节机制(CBAM)等绿色贸易壁垒,获得国际市场通行证。碳资产开发与绿电认证已成为提升园区竞争力和吸引力的核心要素,并创造新的经济增长点。
(四)
国际竞争塑造新赛道
零碳园区战略价值凸显在两方面。一是突破国际绿色壁垒。欧盟碳边境调节机制(CBAM)施压下,我国出口企业依托零碳园区的绿电溯源认证有效规避碳成本,如鄂尔多斯零碳产业园通过风光氢储协同实现100%绿电供给,其生产的零碳电池成功获得国际市场通行证;宁德时代零碳工厂斩获国际车企订单,印证零碳制造的全球竞争力。二是引领规则与标准构建。如内蒙古发布全国首个零碳园区地方标准,推动风光设备认证国际互认,提升我国在绿色标准领域的话语权。
(五)
区域协同开辟增量空间
我国零碳园区建设已形成显著的区域协同效应,各区域基于资源禀赋差异探索出特色发展路径。西部地区依托可再生能源优势实现产业升级,以内蒙古为例,其新能源装机并网规模已超1亿千瓦,现代能源装备制造项目形成显著示范效应。东部发达地区则发挥技术资本优势推动模式创新,苏州工业园区重点发展氢能业务,建立煤电与新能源企业联营机制,探索传统产业低碳转型路径。此外,新兴区域发展呈现多元化特征,四川天府新区创新性采用“林业碳汇+生态修复”模式为电子制造业提供碳抵销方案,形成生态经济双赢格局。这种区域协同发展机制既充分发挥西部资源禀赋优势,又有效激活东部技术资本潜力,正在推动形成全国互联互通的零碳产业生态网络,为全球工业园区低碳转型提供中国方案。
三、典型案例分析
本部分系统梳理零碳园区八大典型案例,通过多维剖析其地理位置、规划面积、核心产业定位、主要能源技术路径、减碳量化成效及创新亮点,分析不同资源禀赋与产业基础下的零碳实践模式,为工业园区绿色转型提供实践参考。
(一)
鄂尔多斯零碳产业园
2021年10月,鄂尔多斯市政府与远景科技联合规划落成该零碳产业园,重点集聚动力电池与储能、电动重卡、电池材料、绿色制氢等上下游产业,系统化集成产业链条。当前“绿色能源+产业集成”模式已细化为“绿色能源+交通+化工”协同体系,吸引全球最大商用卡车制造商一汽解放入驻。产业上游布局中,园区利用绿电生产电芯、正负极材料、隔膜等关键部件,并通过绿电制氢实现煤化工脱碳等典型应用场景。根据规划,鄂尔多斯零碳产业园将于2025年实现100亿千瓦时绿电自产自销,完全满足园区内电力需求。
(二)
北京金风科技亦庄智慧园区
金风科技作为零碳园区领域的先行者,其2021年在北京建成的亦庄“碳中和”智慧园区是国内首个获得可再生能源“碳中和”认证的智慧园区项目。该园区始建于2010年,占地136亩,建筑面积约9万平方米,常驻员工近4000人,年用电量约1500万千瓦时。园区集成智能微网、节能设备、智慧水务、园区运维、智慧农业及健康管理六大模块,构建了“风、光、燃、储、充”一体化能源系统:通过2台风力发电机组和分布式光伏设备,实现多能源联合优化调度。2020年园区可再生能源发电量达750万千瓦时,占全年总用电量的50%,年碳减排量4950吨,经核证后通过购买CCER抵销剩余排放,最终实现碳中和目标。
(三)
青岛科创蓝碳减排零碳金融科技园
青岛科创蓝碳减排零碳金融科技园区是青岛市首个零碳示范园区,位于莱西经济开发区,2022年由莱西市政府与青岛科创蓝碳减排科技有限公司合作共建,聚焦“零碳能源+绿色金融”双核心,打造低碳技术研发与产业孵化高地。据了解,青岛科创蓝碳减排零碳金融科技园项目集研发试验、学术交流、商务办公、技术孵化等多功能于一体,计划投资6亿元,分区建设总建筑面积12.6万平方米的金融科技大厦、人才公寓、研发平台和新能源技术孵化器等,园区能源供应将使用自主研发的热泵技术进行供热供冷,同步建设光伏分布式电站,满足园区供热、供冷、供电、供生活用热水等全部能源需求,形成自给自足的光电水热零碳示范园区。园区未来计划拓展至城市综合能源站,推广以城市综合能源站为载体实施光伏发电与清洁供热协同模式。
(四)
青海省零碳产业园区
青海省零碳产业园区位于青海省海东市河湟新区,规划总面积22.09平方千米,是目前国内规划面积第二大、青藏高原地区首座零碳产业园区,旨在以零碳为标准,统筹基础设施、产业体系和配套服务设施的规划建设,打造以绿电为能源基础,以绿锂、绿硅、绿氢、绿色畜牧、科创服务为主导产业的创新型智慧零碳产业园区,引领青海省的高质量发展。
园区建设以零碳为核心标准,统筹基础设施、产业体系及配套服务设施的协同发展。规划明确以绿电为能源基础,重点发展锂电池制造、新能源装备、绿色畜牧三大主导产业,同步培育科创服务等生产性服务业。技术团队提出“核算—减排—抵销”三阶段实施路径,通过分期推进策略构建系统性零碳产业链条。园区将采取集群化发展模式,着力打造千亿级零碳产业集群。
规划方案获得评审专家组高度认可,被认为兼具可操作性、超前性和理念先进性。该园区将充分依托青海省丰富的绿电资源、盐湖矿产及特色农畜产品优势,探索可复制推广的新能源产业发展模式,助力青海省落实国家“双碳”目标与“一优两高”发展战略,为高原地区高质量发展提供示范路径。
(五)
无锡零碳科技产业园
无锡零碳科技产业园是江苏省首个以“零碳”为主题的科技产业园。无锡作为全国经济总量过万亿的城市之一,是东部经济发达地区的典型代表,其发展面临能源资源禀赋不足的挑战,一次能源匮乏,用能高度依赖化石能源,大量电力需求依赖外供,能源结构转型任务艰巨。以2020年为例,无锡煤电装机占比高达51.2%,而风电、太阳能等新能源发电装机占比仅为13.5%。因此,无锡推进“零碳城市”建设亟需深化产业结构调整与产业数字化进程,重点培育能够有效降低能源消耗与减少碳排放的产业。
无锡零碳科技产业园聚焦减碳、零碳和负碳核心技术的研发与应用,鼓励先进绿色技术先行先试,致力于打造行业应用示范地和绿色技术策源地。根据规划,至2025年底,产业园目标引进零碳领域科技企业超1000家,培育能源托管、碳资产管理等综合服务平台20个,并新增零碳产业从业人员逾万人。
(六)
上海闵行开发区零碳园区
上海闵行开发区始终践行绿色低碳可持续发展理念,在发展经济的同时,注重生产与生态的协调发展,努力打造节能型、生态循环型、智慧型的绿色低碳园区。园区内三菱电梯、西门子开关等5家企业获评国家级绿色工厂,ABB电机等3家企业入选上海市首批零碳标杆企业。立足先进制造业,闵行开发区正打造可复制、可推广的绿色低碳发展示范样板。
作为国内少有的纯制造业功能型园区,闵行开发区打破常规行政管理架构,采用国有企业主导模式,由市场化主体统筹开发运营。为了促进园区企业在减碳方面共商、共治、共享,闵行开发区牵头成立了上海市首个包括区生态环境部门、属地政府派出机关和园区企业在内的绿色共同体——闵行开发区绿色共建联盟。截至2024年底,联盟在园区已累计完成超1000个绿色共治项目。
(七)
福建三峡海上风电国际产业园
福建三峡海上风电国际产业园是我国首个全产业链海上风电产业园,总投资约40亿元,占地约1000亩。产业园充分利用当地优越的风资源、良好的光资源,积极推进智能微网建设。
三峡产业园内设有两台风机,大楼顶部铺设了10兆瓦屋顶分布式光伏系统;水蓄冷系统作为园区的“绿色空调”,兼具环保与高效特性。一系列绿色技术协同构建起低碳环保、可持续发展的示范园区。
园区智能型微电网年均生产5800万千瓦时清洁电能,可满足约3.22万户三口之家全年用电需求。系统发电平稳时,基本覆盖产业园办公及生产用电,相当于减少碳排放4.32万吨二氧化碳当量,折合节约燃煤1.75万吨。该智能微网年发电量对比同等规模火电厂,相当于减排二氧化硫约149.13吨、氮氧化物约129.83吨、烟尘约1.66吨。
清洁电力完全满足园区办公生产需求,形成“自产自销”的能源内循环。2024年园区约70%用电来自光伏与风电。秋冬季受东北季风影响,风机发电占比超总用电量90%。风机叶片与光伏板构成的“风光互补”模式,助力生产线实现零碳运行。
截至2025年5月,园区累计申领绿证12.9万张。值得关注的是,三峡产业园2021年已获北京绿色交易所颁发碳中和证书,是全国首个实现“碳中和”的工业园区。
(八)
柏林欧瑞府零碳科技园
欧瑞府集团(EUREF AG)是一家总部位于柏林的产业园区开发商。2007年,该集团收购了柏林-舍讷贝格(Berlin-Schöneberg)Gasometer周边5.5公顷(约82.5亩)土地,通过引入能源和交通领域的国际企业、初创企业及研究机构,成功打造了以能源供应、智能电网、节能建筑和电动交通为主题的产业园。作为欧洲首个实现碳中和的园区,欧瑞府集团在2014年就提前实现了德国联邦政府制定的2050年气候保护目标——二氧化碳减排80%。
柏林欧瑞府零碳科技园位于柏林西南部,占地5.5万平方米,拥有25栋建筑,入驻企业150家,员工5000余人。园区95%的能源来自光伏、风电和沼气等可再生能源,并配备1.8 兆瓦的电池储能系统,可为100辆电动汽车和公交车提供充电服务。通过热电联供系统,园区实现了供热、供冷和供电一体化。所有新建建筑均为"绿色建筑",并获得LEED铂金认证。
园区的碳中和目标通过以下措施实现:智能建筑方面,楼宇和设备以最高能效标准建设,并通过智能化能源管理系统集中控制;可再生能源利用方面,采用沼气、光伏和风能等清洁能源,通过沼气热电联供站满足供暖、制冷和供电需求;智能电网方面,部署1.8兆瓦时的电池储能系统、智能充电站以及电转热/冷设备,实现100%可再生能源供电。
四、面临的挑战
01
标准体系尚未健全,建设方向模糊不清
零碳园区缺乏国家层面的评价标准。目前仅存在多个团体标准,其内涵要求差异显著。中国工业节能与清洁生产协会侧重“产业结构、能源、生态、建筑、交通等多方面零碳发展”,中国投资协会强调“排放与吸收自我平衡”,而中国节能协会则提出“范围碳排量全部中和”。这种标准碎片化导致各地对“减碳”“固碳”“零碳”的理解与执行尺度不一。地方层面如内蒙古、福建、雄安新区等虽已出台建设规范,但标准内容因地而异,造成园区规划与评估缺乏权威依据,建设质量参差不齐。
02
发展路径存在争议,模式选择陷入误区
部分地区与企业过度聚焦“绿电直连”模式,将其视为零碳园区的唯一路径。然而该模式经济性尚未经充分验证。零碳园区的核心目标应是实现园区内碳排放趋零,而非机械套用特定模式。当前对多元化路径探索不足,未能充分结合园区周边能源禀赋及企业类型,限制了绿色能源供给渠道的拓展。
03
系统性规划缺失,协同机制运转不畅
部分园区规划缺乏顶层设计,能源、产业、基础设施等子系统脱节。能源供应与产业需求不匹配,绿色建筑推广不足,交通设施未适配新能源汽车发展。园区与周边区域协同性差,难以整合资源形成辐射效应。管理层面,跨部门职责不清且协调低效,政策执行易打折扣。园区内企业间缺乏协作平台与激励机制,在节能降碳、资源共享上各自为政,难以形成整体减排合力。此外,零碳园区如何有效融入国家碳排放双控体系、如何通过政策倾斜吸引企业共建,仍缺乏清晰路径。
04
技术瓶颈突出,成本与成熟度制约应用
多项关键技术尚未突破经济性与可靠性门槛。可再生能源发电效率与稳定性待提升;储能技术面临密度低、寿命短、成本高难题;碳捕集利用(CCUS)仍处于示范阶段,技术成熟度低且投资较大。氢能综合利用、新型储能、超低能耗建筑等关键减碳技术需额外增加绿色投入,但现阶段收益偏低。技术研发与园区应用衔接不畅,科研成果转化率低,阻碍先进技术及时落地。
05
商业模式尚未成熟,长效运营缺乏支撑
零碳园区建设依赖高强度绿色投入,但当前收益机制薄弱。国家拟出台的建设方案虽提出排放控制、能源结构等高指标要求,却未配套成熟商业模式,导致项目持续运营存在困难。政策保障仍待提高,国家层面缺乏统一规范,地方在财税、金融等支持措施上不够细化或落实不到位,难以有效引导社会资本。政策稳定性与连续性不足,随经济形势调整易引发不确定性,或将影响企业投资积极性。
06
管理基础薄弱,智慧化水平亟待提升
部分园区缺乏碳管理中心、碳管理数据库等基础设施,碳排放测算统计与碳管理技术手段不足,制约其对地方碳考核、行业碳管控的支撑能力。园区运营的智能化、精细化程度低,能源消耗与碳排放实时监测、精准调控系统尚未完善,数据获取滞后且准确性欠佳,难以实现高效管理。零碳园区与企业碳管理协同不足,政策激励设计尚未有效激发用户主动参与共建。
五、建设路径
01
构建清洁高效能源系统
能源系统需实现“生产—存储—传输—管理”全链条优化。生产端应充分开发园区及周边可再生能源,建设分布式光伏电站、风力发电场、小型水电站等,并通过“隔墙售电”政策实现绿电直供。存储环节重点应用锂电池储能、抽水蓄能、氢储能等技术,平抑可再生能源间歇性问题。传输分配需构建智能微网系统,实现能源就地消纳与优化配置。管理层面依托能源管理平台实时监测供需,运用先进控制策略提升调度效率。系统需保障能源清洁化、高效化与稳定化目标实现。
02
打造绿色低碳基础设施
建筑领域全面推广绿色标准,采用节能门窗、高效保温材料及自然通风设计降低能耗;发展装配式建筑减少施工排放;推进建筑与光伏、储能设施一体化融合,实现能源自给。交通领域优先发展公共交通网络,推广新能源公交与共享电动汽车;完善充电桩、加氢站等配套设施。资源循环利用方面加强废弃物处理设施建设,实现废弃物减量化、无害化与资源化处理,减少处理过程碳排放。
03
培育低碳协同产业生态
传统产业重点推动钢铁、化工、建材等高耗能行业低碳改造,应用高效余热回收、智能生产控制等技术降低单产能耗。新兴产业着力培育新能源汽车、光伏制造、储能设备、绿色氢能等低碳产业集群。通过优化产业结构降低对高碳能源依赖,形成产业间资源循环利用与碳排放协同控制的共生体系。
04
完善智慧服务保障体系
管理服务方面构建数字化管理平台,实现对能源消耗、碳排放、资源利用的实时监测与精准调控;通过数据分析制定科学决策。政策保障方面健全绿色金融服务体系,创新碳金融产品、绿色信贷等工具,引导社会资本投入零碳项目。同步加强碳排放核算认证、碳足迹管理等制度建设,为园区运营提供规范指引。
05
强化系统间协同联动
能源系统为产业系统提供清洁、稳定的能源供应,支撑产业的低碳发展;同时,产业系统的发展需求又反作用于能源系统,推动能源技术创新与能源结构优化。产业系统与基础设施系统相互促进,其中产业发展为基础设施建设提供必要的资金与技术支撑,而基础设施的完善则有效提升产业发展的吸引力与竞争力。管理服务系统贯穿于能源、产业、基础设施系统之中,通过信息化管理手段实现对各系统的协同调度与优化控制,为其他系统提供决策支持与服务保障。绿色金融服务则为能源项目建设、产业升级改造和基础设施绿色化提供关键的资金保障,促进各系统的协同发展。
六、发展建议
01
统一标准体系,明确建设规范
加快制定国家层面的零碳园区评价标准,为园区规划、建设与评估提供权威依据。建议基于不同类型园区特点,围绕碳排放监测核算、抵销认证等关键环节,构建覆盖原料、能源、交通、生产、物流、废弃物等全要素的标准体系。同时建立科学监测评估机制,利用大数据、物联网等技术实时采集能源消耗、碳排放等数据,定期评估建设成效并动态调整策略,将结果作为政府考核与企业奖惩依据。
02
创新能源供给,拓展多元路径
充分发挥电网企业传输调度优势,保障可再生能源接入消纳。通过绿电交易、绿证认购、绿电直供等模式提升清洁能源消费比重,细化系统运行费用、交叉补贴等价格机制。因地制宜推广差异化发展路径,能源富集区可重点发展“风光储氢”一体化,技术密集区探索“氢能+光伏”双驱动,避免将“绿电直连”作为唯一模式。坚持“自身节能降碳为主,外部碳汇抵销为辅”原则,优先应用物理降碳技术。
03
强化双控协同,构建管理闭环
将零碳园区作为碳排放双控转型的示范载体,推广其发展理念与管理机制。加快部署园区级碳管理数据库与智慧能碳管理平台,提升“源网荷储碳数”协同能力。探索电力物理溯源的电碳计量表等核算技术应用,推动绿色能源溯源国际互认。加强顶层设计统筹,制定国家层面建设指导意见,要求地方规划确保能源、产业、基础设施等子系统协调一致,并促进园区与周边区域资源共享。
04
突破技术瓶颈,加速成果转化
加大高效可再生能源、大规模储能、碳捕集利用等关键技术研发投入,设立专项基金支持产学研合作。运用人工智能优化光伏风电设备运维,提升发电效率;研发高性能储能材料以降低成本。建立企业技术中心,对应用AI取得突破的企业给予税收优惠。搭建产业创新服务平台,提供技术研发、检测推广等支持,促进科技成果转化。积极参与国际合作,引进德国能源转型、丹麦工业共生体系等先进经验。
05
完善政策保障,创新金融机制
强化专项基金、税收优惠、财政贴息等支持政策,创新绿色金融产品。开展零碳园区自愿减排项目方法学研究,依托全国碳市场分摊低碳投资成本。试点分级激励措施,优先将园区用户纳入绿色金融名单,鼓励企业披露ESG报告,探索碳汇收益向用户分配。优化土地使用与人才政策,建立多元化融资渠道。增强政策稳定性,避免频繁调整影响企业积极性。
06
培育产业生态,提升运营效能
构建以低碳产业为核心的生态体系,设立引导基金扶持新兴产业。鼓励企业建立产业协作平台,形成共生关系。补齐园区管理短板,部署能碳管理中心,完善碳排放统计手段,提升对地方碳考核的支撑能力。推动园区智能化运营,建立能源消耗与碳排放精准调控系统,打破企业间信息壁垒,通过激励机制促进资源共享与协同减排。
参考文献:
[1]余嘉欣.锻造绿色新优势 零碳园区建设加速推进[N].金融时报,2025-06-17(005).DOI:10.28460/n.cnki.njrsb.2025.003108.
[2]陶思成,蒋则明,李卫兵,等.零碳园区智慧化建设探究[J].合作经济与科技,2025,(09):55-58.DOI:10.13665/j.cnki.hzjjykj.2025.09.009.
[3]王金南.加快零碳园区示范及其标准建设[J].北京观察,2025,(03):22.
[4]郑明月,彭康明.从“双碳”目标到零碳园区:中国工业绿色转型的“突破战”[J].可持续发展经济导刊,2025,(03):18-21.
[5]王轶辰.读懂零碳园区的发展机遇[N].经济日报,2025-03-13(006).DOI:10.28425/n.cnki.njjrb.2025.001985.
责任编辑:江蓬新