国家能源局主管
中国能源传媒集团 中电传媒股份有限公司主办
投稿
登录
X
能源中国IOS版
能源中国安卓版
陇上孟河
X
首页
电力
新能源
油气
煤炭
企业
地方
科技
国际
人事
观点
观察
您的位置 >
首页
->
招聘信息
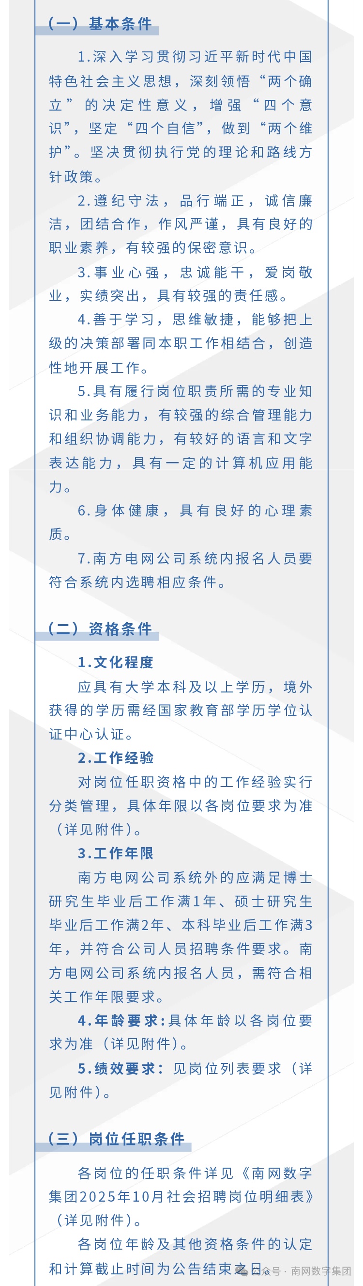
南网数字集团京广两地社会招聘公告
来源:
南方电网数字电网集团有限公司
时间:
2025-10-13 15:51
责任编辑:江蓬新
中电专题
2025全国两会专题
迎峰度夏进行时
热点推荐
内蒙古华电氢能科技有限公司面向华电系统内外招聘公告
中国中化2026校园招聘正式启动
中煤重庆销售有限公司2025年社会公开招聘公告
中国大唐能投公司所属单位2025年社会招聘公告
中国电气装备2026届校园招聘正式启动
中广核技2026届校园招聘全面启动
国家电投集团北京公司公开招聘公告
中国华电2026年“青年骏才” 暨校园招聘正式启动