来源:国家电投官微 时间:2025-07-01 11:19
国家电力投资集团有限公司(简称“国家电投集团”)是中央直接管理的特大型国有重要骨干企业,由中国电力投资集团公司与国家核电技术有限公司于2015年5月重组成立,是我国第一家拥有光伏发电、风电、核电、水电、煤电、气电、生物质发电等全部发电类型的能源企业,实施煤、电、铝、路、港上下游一体化协同发展,建立完整的三代核电设计、建造、运维和验证体系。截至2025年5月底,国家电投集团资产规模1.9万亿元,员工13万人,所属二级单位68家。总装机2.7亿千瓦,其中清洁能源装机占比72.96%。
根据工作需要,国家电投集团所属部分二级单位面向系统内外公开招聘总法律顾问或副总法律顾问(副总法律顾问只面向系统内招聘)。现将具体事项公告如下。
招聘原则
公平、公正、公开、择优。
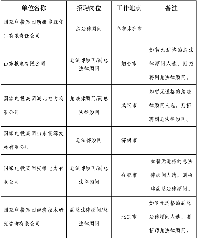
招聘单位及人数

资格条件
(一)基本资格
1.拥护、执行党和国家的路线、方针和政策,拥护《中华人民共和国宪法》,秉公尽责,严守法纪,职业操守良好;
2.具有法律相关专业大学本科及以上学历,或者具有法律职业资格、公司律师资格、企业法律顾问职业岗位资格等法律相关资格资质;应具有中级及以上职称;
3.熟悉企业经营管理,熟悉法律和合规管理业务,具有处理复杂或者疑难法律合规事务的工作经验和能力,具有较高的政策理论水平和较强的组织协调能力;
4.具有良好的心理素质和正常履行职责的身体条件。
(二)总法律顾问任职条件
1.如应聘者系国家电投集团在职人员,应具有担任相当于集团公司总部处长、高级主管(或二级单位部门正职、总监)职务1年及以上法治岗位任职经历;任职不足1年的,应具有担任相当于总部副处长、主管(或二级单位部门副职、副总监)职务累计5年及以上法治岗位任职经历。
2.如应聘者非国家电投集团在职人员,应当具有在国家机关、事业单位、大型国有企业担任正处级及以上职务2年及以上法治岗位任职经历,任职不足2年的,应具有担任副处级及以上职务累计5年及以上法治岗位任职经历;或具有担任法官、检察官10年及以上工作经历;或具有担任过国有大型企业常年法律顾问10年及以上律师事务所合伙人经历。个人条件特别优秀者,可适当放宽相关任职年限及年龄要求。
3.年龄:50周岁及以下。
(工作年限、工作经历、现岗位工作时间均按照整年计算,年龄截止日期到2025年5月31日)
(三)副总法律顾问任职条件
1.应具有担任相当于国家电投集团总部副处长、主管(或二级单位部门副职、副总监)职务2年及以上法治岗位任职经历,未满2年的在同层级副职岗位和下一层级岗位工作累计5年以上,且在同层级副职岗位工作不少于1年任职经历。
2.年龄:原则上45周岁及以下,招聘公司有具体要求的按其要求执行。
(工作年限、工作经历、现岗位工作时间均按照整年计算,年龄截止日期到2025年5月31日)
(四)禁止性条件
有下列情形之一的人员,不予选聘:
1.受司法机关或原单位纪检部门审查,尚未作出结论的;
2.受原单位党纪、行政处分,尚处责任追究期内的;
3.存在违反国家法律法规、国家电投集团制度等规定的其他禁止性和回避情形;
4.存在曾因违反国家法律法规和有关纪律规定,受过刑事处罚、开除公职或被列为失信联合惩戒对象等其他情形;
5.《中华人民共和国公司法》第一百七十八条所列情形及其他法律法规规定的禁入情形等;
6.近三年年度考核结果有“不称职”的。
主要岗位职责
(一)组织制订任职企业法治建设、合规管理规划及实施方案;
(二)向任职企业董事会和主要负责人报告法律合规管理重大事项;
(三)全面负责任职企业法律合规管理工作,领导法治部门开展工作,统一协调处理公司决策、经营和管理中的法律合规事务;
(四)列席任职企业党委会、董事会参与研究讨论或审议涉及法律合规相关议题,参加总经理办公会等重要决策会议,参与企业重大经营决策,保证决策的合法合规性,并对相关法律合规风险提出防范意见;
(五)参与任职企业重要规章制度的制定和实施;
(六)负责任职企业的法治宣传教育和培训工作,组织建立法律顾问业务培训制度;
(七)指导任职企业所属各单位法律、合规管理工作,对下属单位总法律顾问的任免提出建议;
(八)其他应当由总法律顾问履行的职责。
招聘程序
本次公开招聘按照“发布公告、公开报名、资格审查、专业能力认证(笔试面试)、考察、审批、公示、体检、录用”等程序组织实施。
(一)发布公告、公开报名
1.报名时间:自本招聘公告发布之日起,截至2025年7月15日24时。
2.报名方式:
(1)应聘人员请登录(https://spic-flnz.iguopin.com/job)在线注册、填写简历,并在线申请意向岗位。
(2)简历填写要求:
①简历信息应当尽量完善,能够全面展示应聘者情况;
②填写简历时,请将身份证、学历、学位、职称/技能等级证书、培训、获奖证书,取得重大工作成果或其他资格证书扫描件上传;
3.报名要求
每人根据情况最多限报两个岗位,请准确填写本人直接联系方式,并保证通信畅通;请勿重复发送报名材料。
(二)资格审查
根据应聘人员简历及相关材料进行资格审查,甄选入围笔试人员。
(三)专业能力认证(笔试面试)
1.笔试与面试时间、地点以电话或电子邮件方式另行通知;
2.笔试以法律基础考核为主,根据笔试成绩结果确定面试人员;
3.面试以面谈和专业能力考核为主,面试时需携带各类证书的原件及复印件。
(四)考察
根据笔试面试结果,择优组织对应聘人员进行评价考察。
(五)审批
考察人选经考察通过后,由招聘二级单位审定拟聘用人员。
(六)公示、体检
国家电投集团及所属二级单位在公司网站对拟聘用人员的基本信息进行公示,明确监督渠道,公示期不少于5个工作日。对公示确定可予以录用人员组织进行体检。
(七)录用
1.公司根据笔试、面试成绩及考察、体检情况确定最终录用人选,发出录用通知。
2.录用人员需执行6个月试用期。试用期满经考评合格的,正式聘任相应岗位,其试用期起始时间确定为本人上岗时间;考评不合格的,集团系统内人员返回原单位,系统外人员依法解除劳动合同。
调剂
对符合岗位能力要求的应聘人员,未能被所报单位考察聘用的,根据个人意愿可以调剂使用,由其他有意向的招聘单位研究聘用事项。
应聘须知
1.应聘人员应对提交的信息或材料的真实性负责。凡弄虚作假的,一经核实,即取消应聘或聘用资格;
2.公司不承诺解决应聘人员配偶的工作问题;
3.恕不接待来访。
4.联系电话:010-66298235
责任编辑:于彤彤