X
  • 能源中国IOS版

  • 能源中国安卓版

  • 陇上孟河

X
您的位置 > 首页 -> 人事

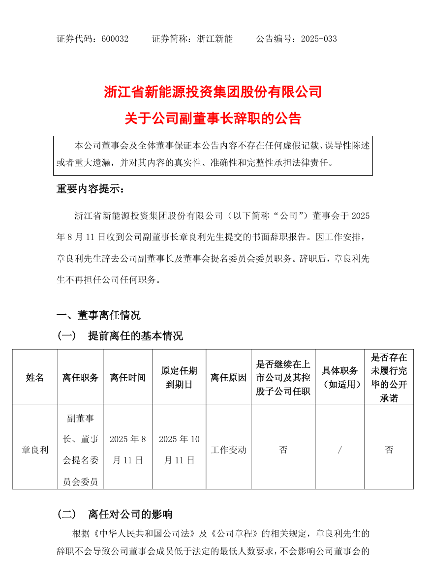
企业|章良利辞去浙江新能副董事长等职务

来源:上海证券交易所网站 时间:2025-08-12 14:14

  浙江新能发布公告称,公司董事会于8月11日收到公司副董事长章良利先生提交的书面辞职报告。因工作安排,章良利先生辞去公司副董事长及董事会提名委员会委员职务。辞职后,章良利先生不再担任公司任何职务。

图片

图片

责任编辑:闫弘旭