来源:上海证券交易所网站 时间:2025-08-06 15:34
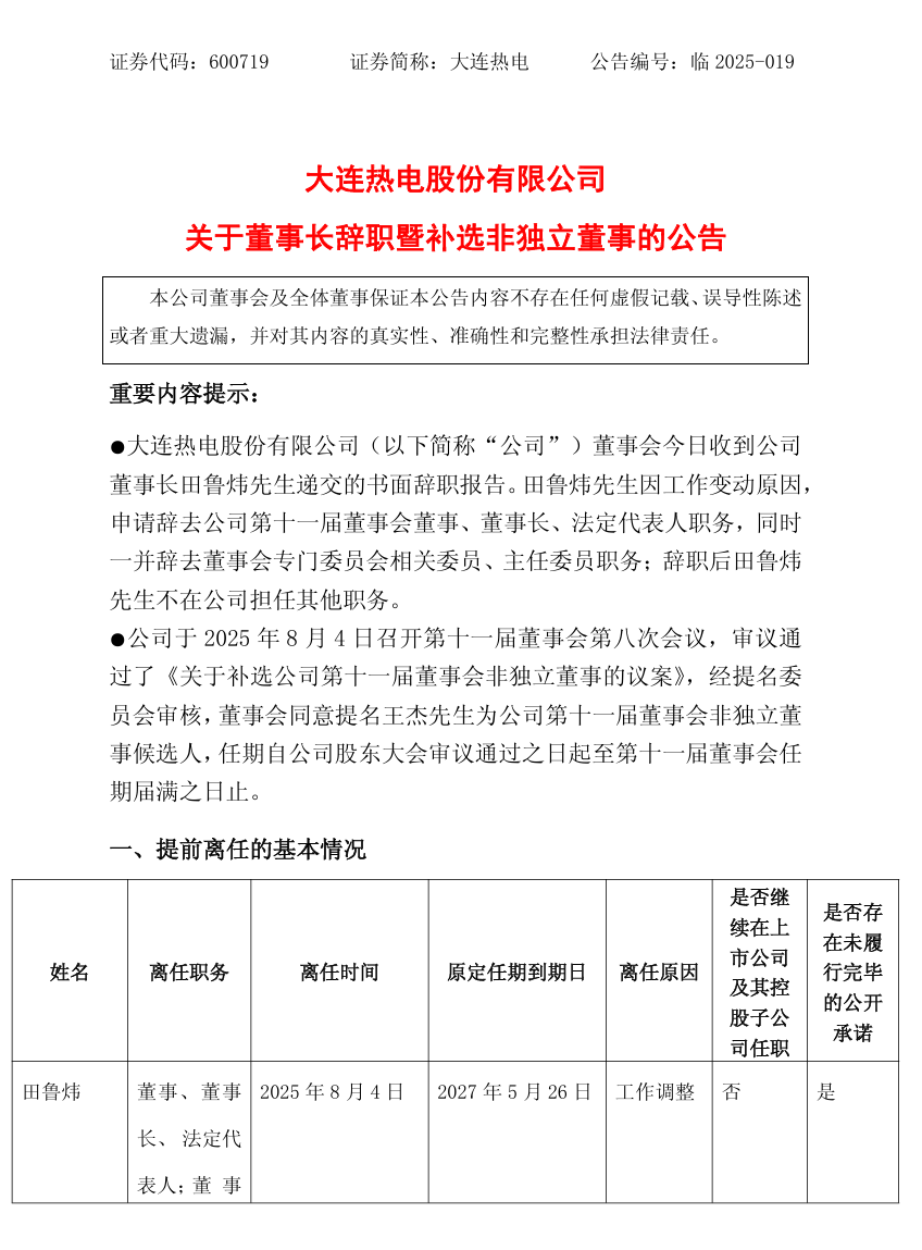
8月5日,大连热电发布公告称,公司董事会当日收到公司董事长田鲁炜先生递交的书面辞职报告。田鲁炜先生因工作变动原因,申请辞去公司第十一届董事会董事、董事长、法定代表人职务,同时一并辞去董事会专门委员会相关委员、主任委员职务;辞职后田鲁炜先生不在公司担任其他职务。
公司于8月4日召开第十一届董事会第八次会议,审议通过了《关于补选公司第十一届董事会非独立董事的议案》,经提名委员会审核,董事会同意提名王杰先生为公司第十一届董事会非独立董事候选人,任期自公司股东大会审议通过之日起至第十一届董事会任期届满之日止。



责任编辑:闫弘旭