X
  • 能源中国IOS版

  • 能源中国安卓版

  • 陇上孟河

X
您的位置 > 首页 -> 人事

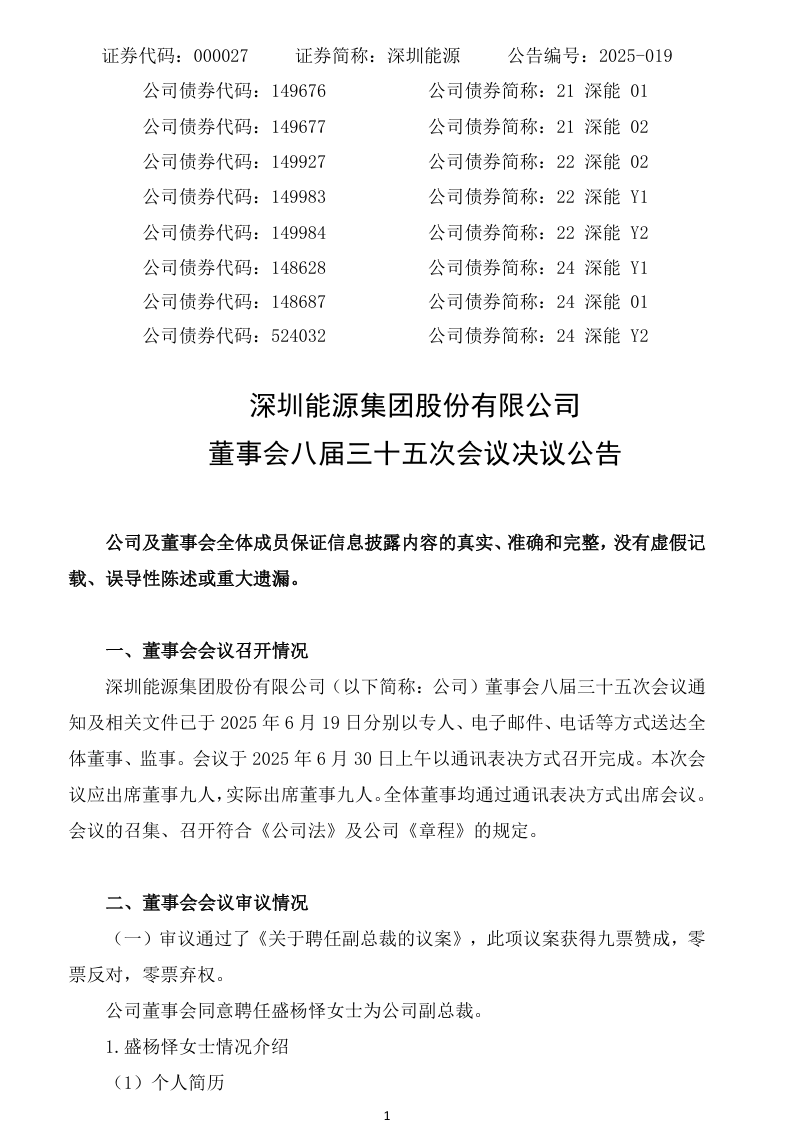
企业丨杨怿任深圳能源副总裁

来源:深圳证券交易所 时间:2025-07-02 17:10

  7月1日,深圳能源发布公告称,公司董事会八届三十五次会议于6月30日召开。会议审议通过了《关于聘任副总裁的议案》,公司董事会同意聘任盛杨怿女士为公司副总裁。

图片

图片

图片

图片

图片

图片

图片

图片

图片

图片

责任编辑:于彤彤