来源:国家能源局 时间:2026-03-31 19:37
关于中国—国际可再生能源署(IRENA)合作专项工作组换届及扩容的公告
中国—IRENA“1+1+N”(1个合作指导委员会、1个合作办公室和N个合作专项工作组)合作机制自2024年启动以来,在各方努力下,运行顺畅,成效斐然。现有能源转型、水电、太阳能、氢能和电网5个专项工作组组长单位任期已到期。同时,结合IRENA最新发展战略与我国能源高质量发展需求,拟在“1+1+N”合作机制下增设储能、风能、教育与青年3个专项工作组。现公开征集新一届8个专项工作组组长单位与成员单位,欢迎符合条件的单位积极申报。有关事项公告如下。
一、中国—IRENA合作专项工作组介绍
(一)现有工作组介绍
2024年3月,国家能源局组织召开中国—IRENA合作专项工作组启动会,正式宣布设立首批五个合作专项工作组。各工作组组建以来,聚焦主责主业、积极开拓进取,在机制建设、联合研究、交流活动等方面取得了积极成效。
能源转型组:致力于研究和探索能源转型路径和模式,加强中国与IRENA在能源转型新模式、新技术方面的分享与交流,促进深度参与国际能源治理变革,为推动全球能源发展贡献中国智慧,提升我国在全球能源转型中的话语权和影响力。
水电组:聚焦水电可持续发展、多能互补、数字化改造以及抽水蓄能开发等关键议题,与IRENA及成员国开展政策对话与技术交流。通过联合研究、案例分享和技术交流等路径,提升水电开发的环境与社会效益,为推动实现公正包容能源转型和2030年可持续发展目标贡献中国经验与智慧。
太阳能组:以深化双方太阳能领域专业合作和交流对话为目标,聚焦光伏技术创新、系统集成、环境效益评估及国际标准互认等议题,与IRENA共同开展专题研究、组织技术交流、推动人员互访,着力提升我国太阳能产业在国际标准制定与规则塑造中的参与度和话语权。
氢能组:聚焦绿氢标准制定及互认、国际氢能及装备贸易等与IRENA开展专业合作,通过“走出去、引进来”的交流活动打造高水平国际交流平台,分享中国氢能发展经验和技术成果,提升中国方案国际影响力。
电网组:以促进高比例可再生能源接入背景下电网技术创新与政策协同为导向,聚焦新能源参与电力市场机制设计、能源领域人工智能应用、电网灵活性与韧性提升等前沿议题,积极参与IRENA高比例可再生能源系统合作框架等机制,务实推进与IRENA共同举办国际会议、开展专业交流和人员借调等工作,致力于搭建电网领域国际技术合作与经验分享的务实平台。
(二)新增工作组介绍
为精准服务于“十五五”期间我国新型能源体系建设,顺应中国—IRENA合作发展趋势,现在既有合作专项工作组基础上增设储能组、风能组以及教育和青年组。
储能组:以推动全球储能规模化、多元化、标准化发展为目标,聚焦中国与IRENA各成员国储能领域政策协同、技术创新、市场培育、标准对接和国际合作,破解储能与可再生能源协同发展瓶颈,助力新型电力系统建设,支撑全球能源转型走深走实。
风能组:以推动风能资源高效开发、技术升级、产业协同为核心,聚焦中国与IRENA成员国风能领域的政策对接、技术合作、资源评估、项目落地,分享中国风能规模化发展经验,助力IRENA成员国提升风能开发利用水平,推动全球风能产业高质量发展。
教育和青年组:以培育全球能源转型青年人才为目标,聚焦可再生能源领域教育合作、青年培养、人才交流,搭建中国与IRENA成员国教育与青年合作平台,提升青年在可再生能源领域的专业素养与创新能力,为全球能源转型储备长远人才力量。
二、工作职责
(一)组长单位
1. 充分发挥带头作用,牵头制定本组年度工作计划,组织各成员单位实施;定期报送本组工作计划和总结;
2. 及时搜集、整理和报送本领域IRENA最新政策、技术、产业、市场等相关成果;
3. 指定1名专职人员作为本组联络人,负责联络组内各成员单位,充分调动各成员单位积极性,及时发现和协调解决合作过程中的问题。
4. 配合合作指导委员会与合作办公室推进落实有关工作部署,为加强中国—IRENA合作发挥积极作用。
5. 不得以专项工作组名义为个人或利益团体谋取私利,不得参与和从事不利于工作组声誉的活动。
(二)成员单位
积极履职,主动配合组长单位参与和支持中国—IRENA合作,及时反馈合作进展和需求,配合做好信息传播、技术研讨、联合研究、活动组织、能力建设等工作,共同推动中国—IRENA合作提质增效。
三、申报条件
(一)组长单位
1. 在中华人民共和国境内注册的独立法人,遵守国家法律和行业法规,具有良好信誉;
2. 在申报领域处于国内领先或优势地位,具有显著行业影响力、深厚国际合作基础及统筹和协调行业资源的能力;
3. 深刻认同中国—IRENA合作价值,能够主动为工作组的长效运行与合作任务落实提供人、财、物保障;
4. 具备组织实施能力,能够主动牵头制定组内工作计划,落实中国与IRENA重点合作工作。
(二)成员单位
1. 在中华人民共和国境内注册的独立法人,遵守国家法律和行业法规,具有良好信誉;
2. 自愿加入合作专项工作组,能够履行成员单位职责与义务,自觉配合组长单位完成各项合作工作任务;
3. 认同中国—IRENA合作,具有一定从事国际与多边能源合作的能力或实践经验。
四、申报方式
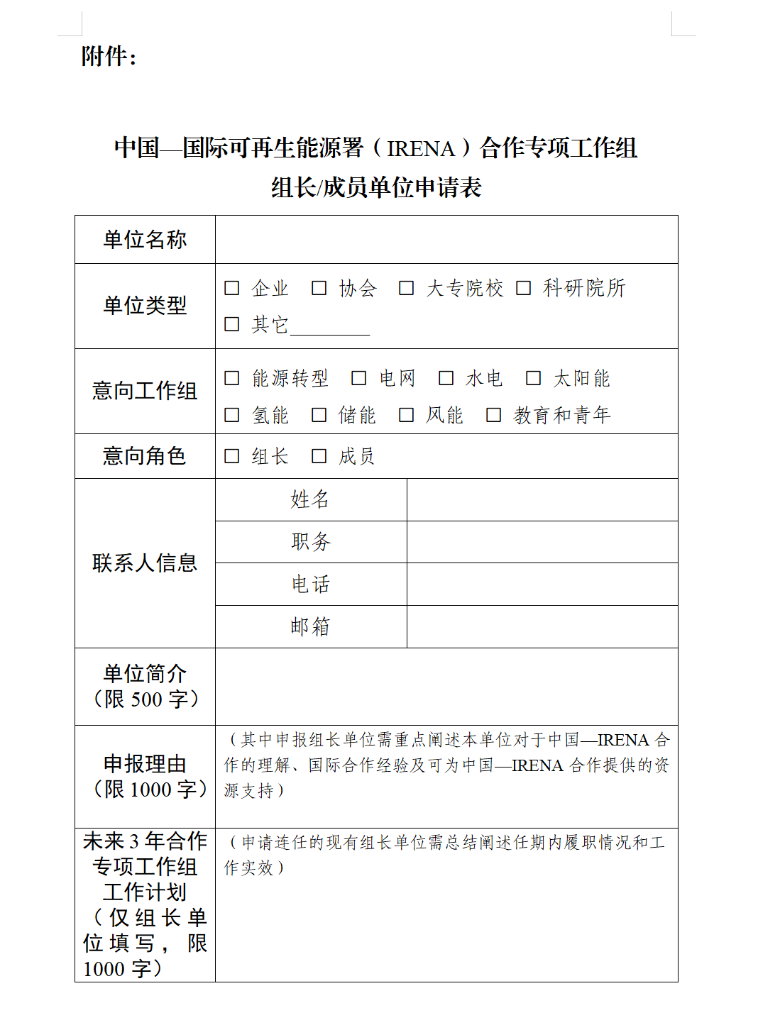
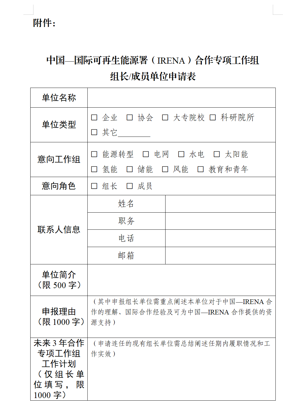
本次申报范围为能源领域相关企业、高校、行业协会、研究机构与金融机构。各合作专项工作组设组长单位1个,成员单位数量不限。所有组长单位申请者须提交详实的工作计划与资源保障方案。各组长单位将从申请单位中择优筛选确定,任期为3年(自正式公布之日起计算)。同一法人主体可申报多个工作组的成员单位,但只可申报一个工作组的组长单位。现任组长单位若申请连任,将重点考核其任期内职责履行情况和工作实效。
请于2026年4月24日下班前将申报材料(见附件)电子版(PDF+可编辑格式)发送至国家能源局国际合作司,邮件主题请注明“申报专项工作组—单位名称”。
联系人:喻培元(010-81929673 yupeiyuan@nea.gov.cn)
附件:中国—国际可再生能源署(IRENA)合作专项工作组组长/成员单位申请表
国家能源局国际合作司
2026年3月30日

责任编辑:许艳