来源:国家发展改革委 时间:2026-01-16 10:17
国家发展改革委关于向社会公开征求《水电站大坝运行安全监督管理规定》(公开征求意见稿)意见的公告
为进一步加强水电站大坝运行安全监督管理,防范遏制水电安全生产事故发生,根据《中华人民共和国安全生产法》《中华人民共和国能源法》等法律法规及行业发展实际,我们组织对《水电站大坝运行安全监督管理规定》(国家发展改革委令2015年第23号)进行了修订,形成了《水电站大坝运行安全监督管理规定》(公开征求意见稿),现向社会公开征求意见。
此次公开征求意见的时间为2026年1月15日至2026年2月14日。欢迎社会各界人士通过网络等方式提出意见。请登录国家发展改革委门户网站(https://www.ndrc.gov.cn)首页“互动交流”版块,进入“意见征求”专栏,提出意见建议。
感谢您的参与和支持!
附件:水电站大坝运行安全监督管理规定(公开征求意见稿)
国家发展改革委
2026年1月15日












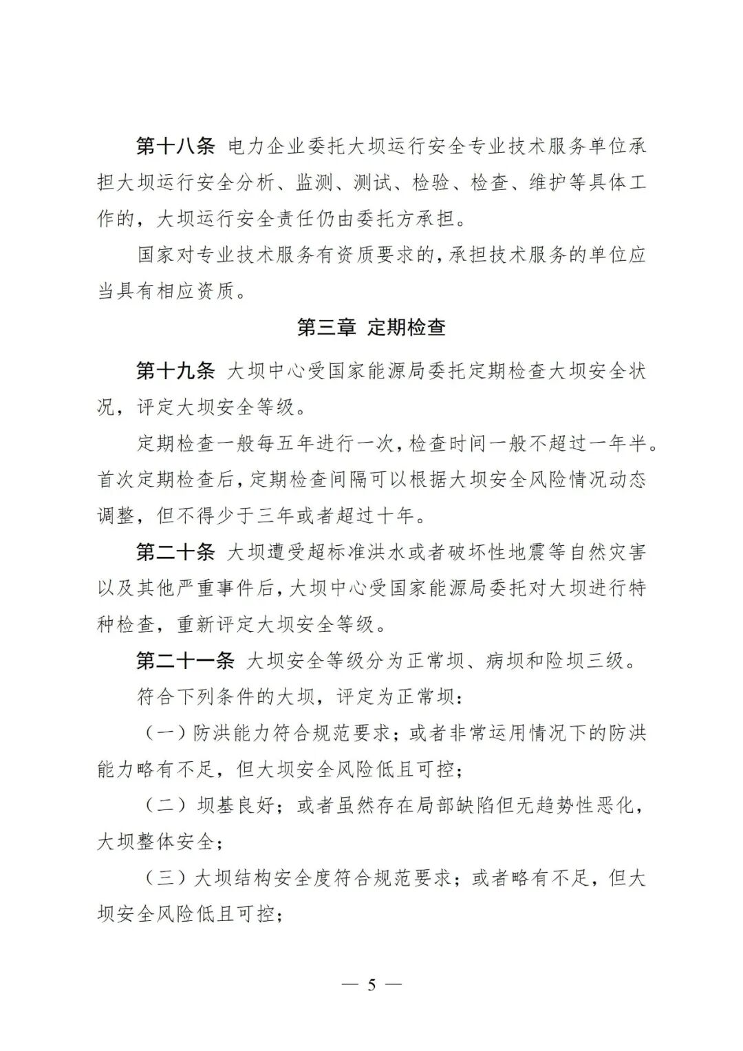
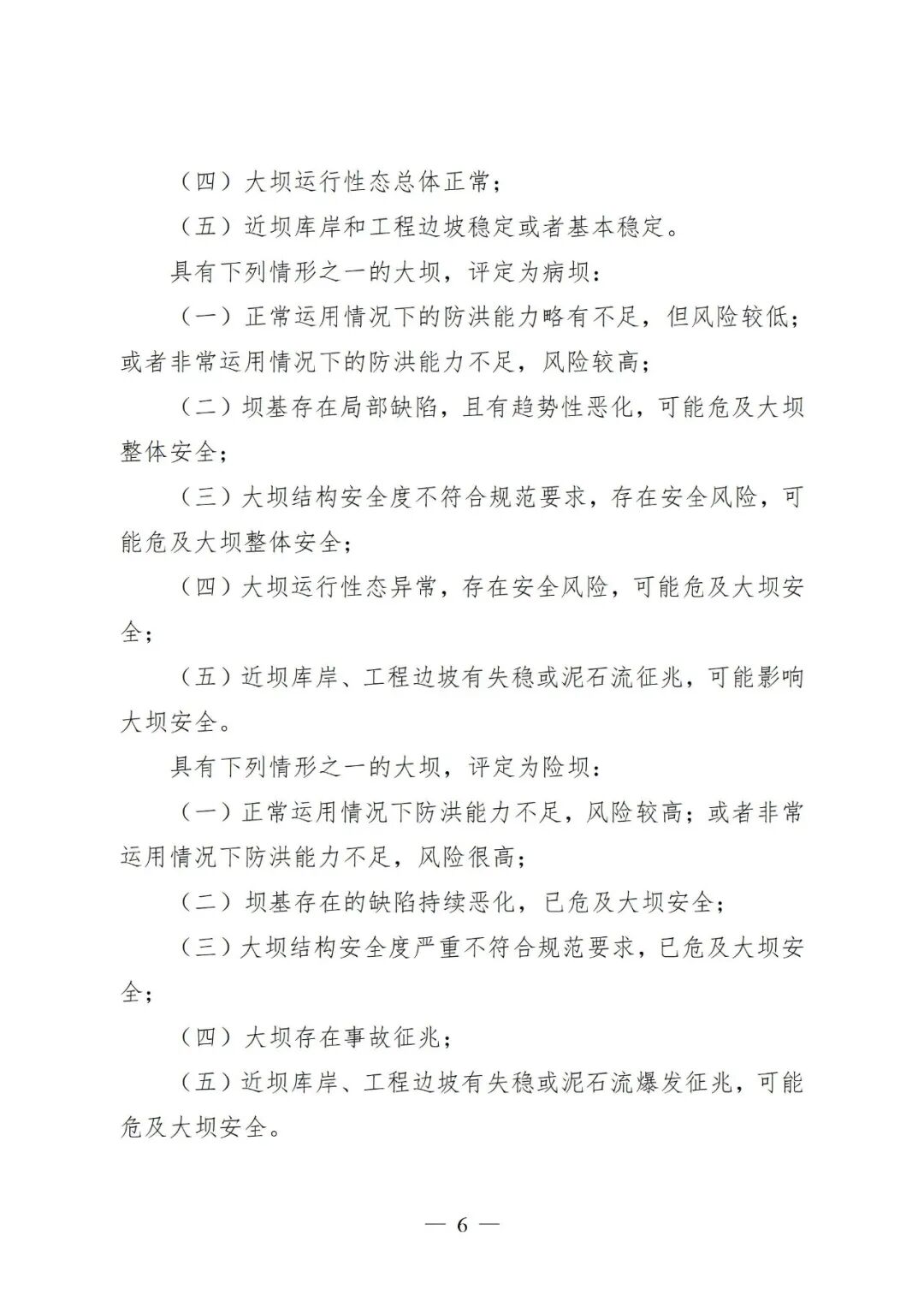
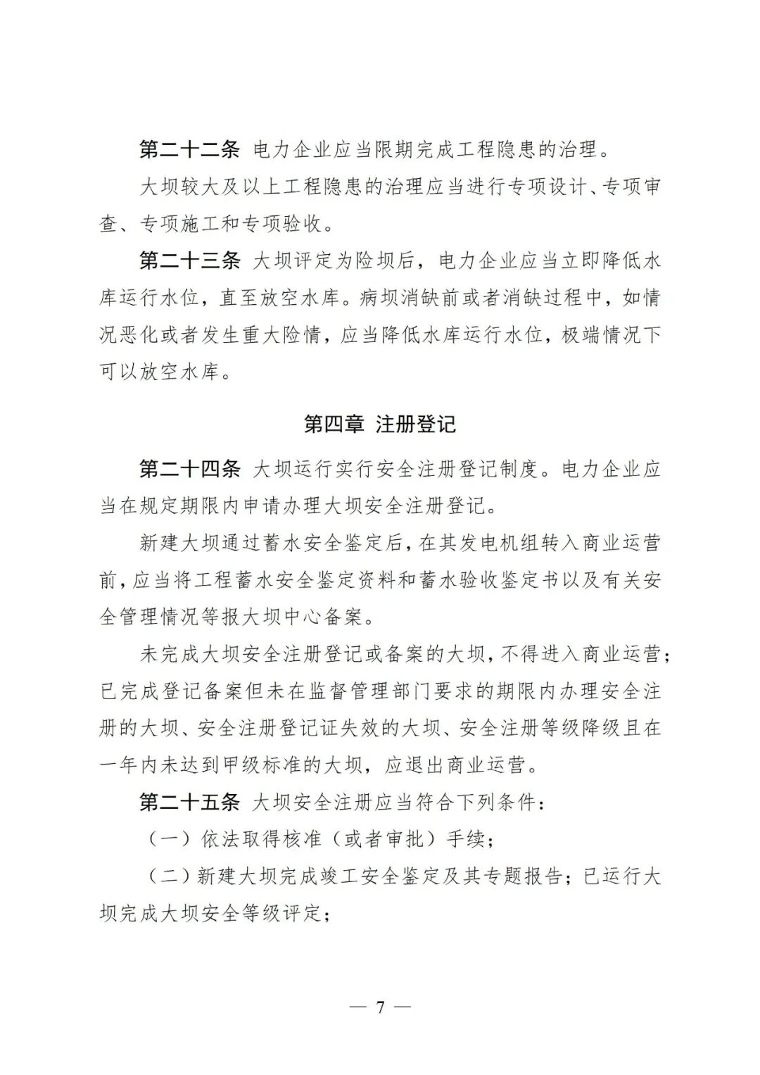
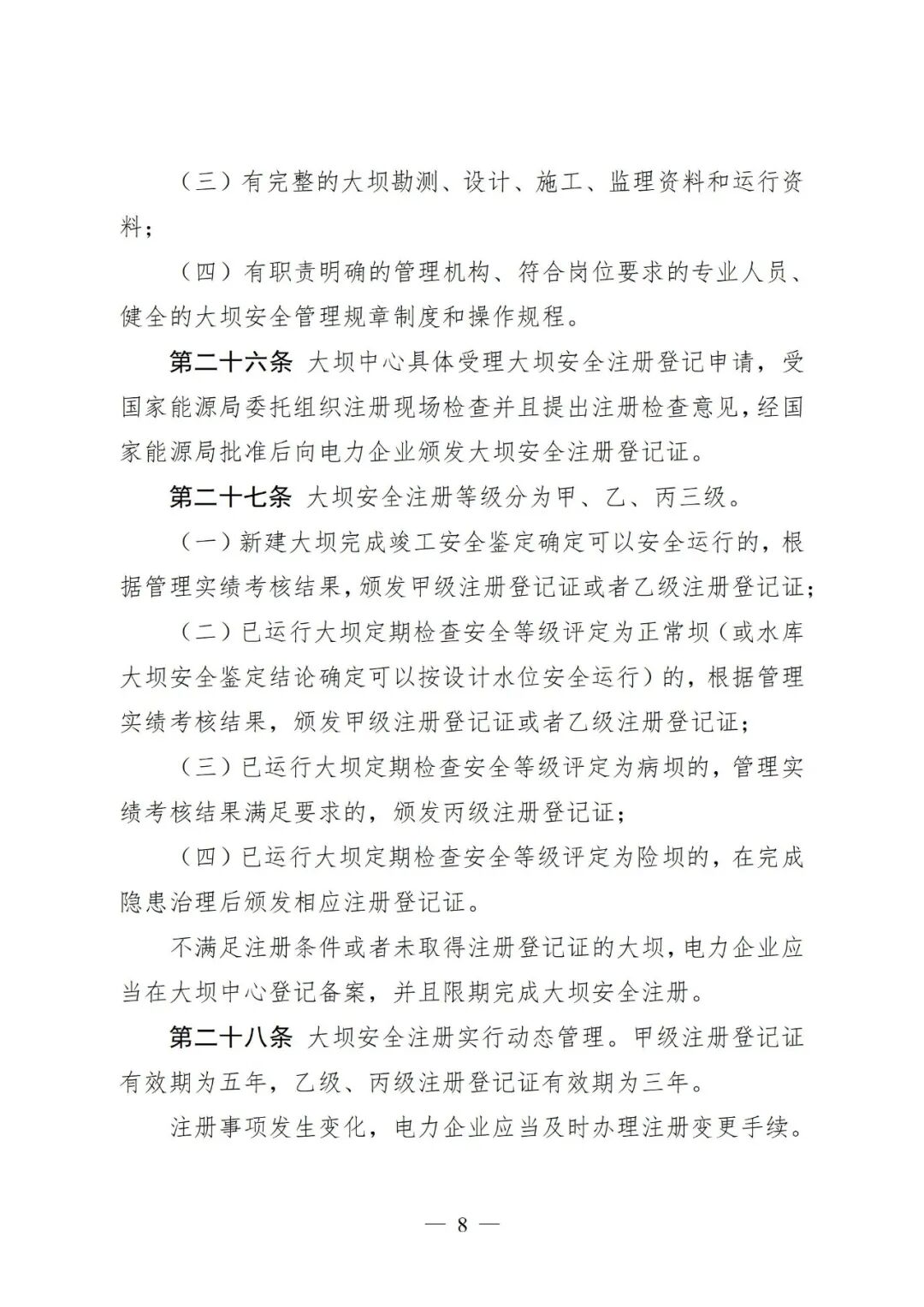
责任编辑:于彤彤