X
  • 能源中国IOS版

  • 能源中国安卓版

  • 陇上孟河

X
您的位置 > 首页 -> 企业

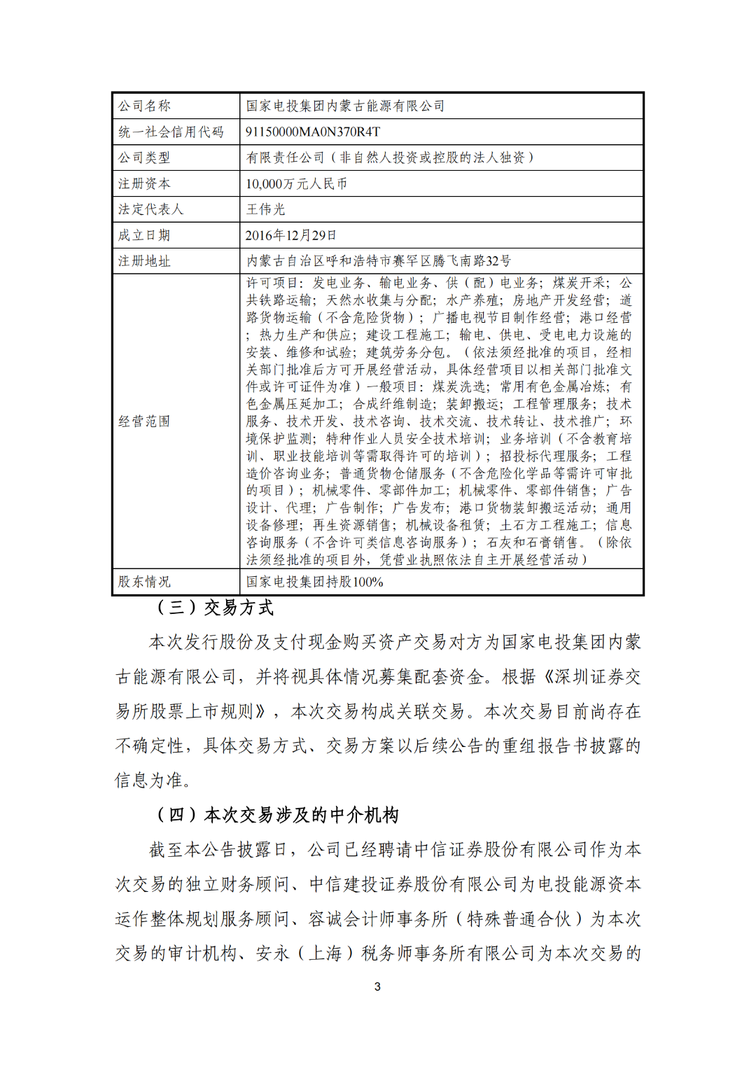
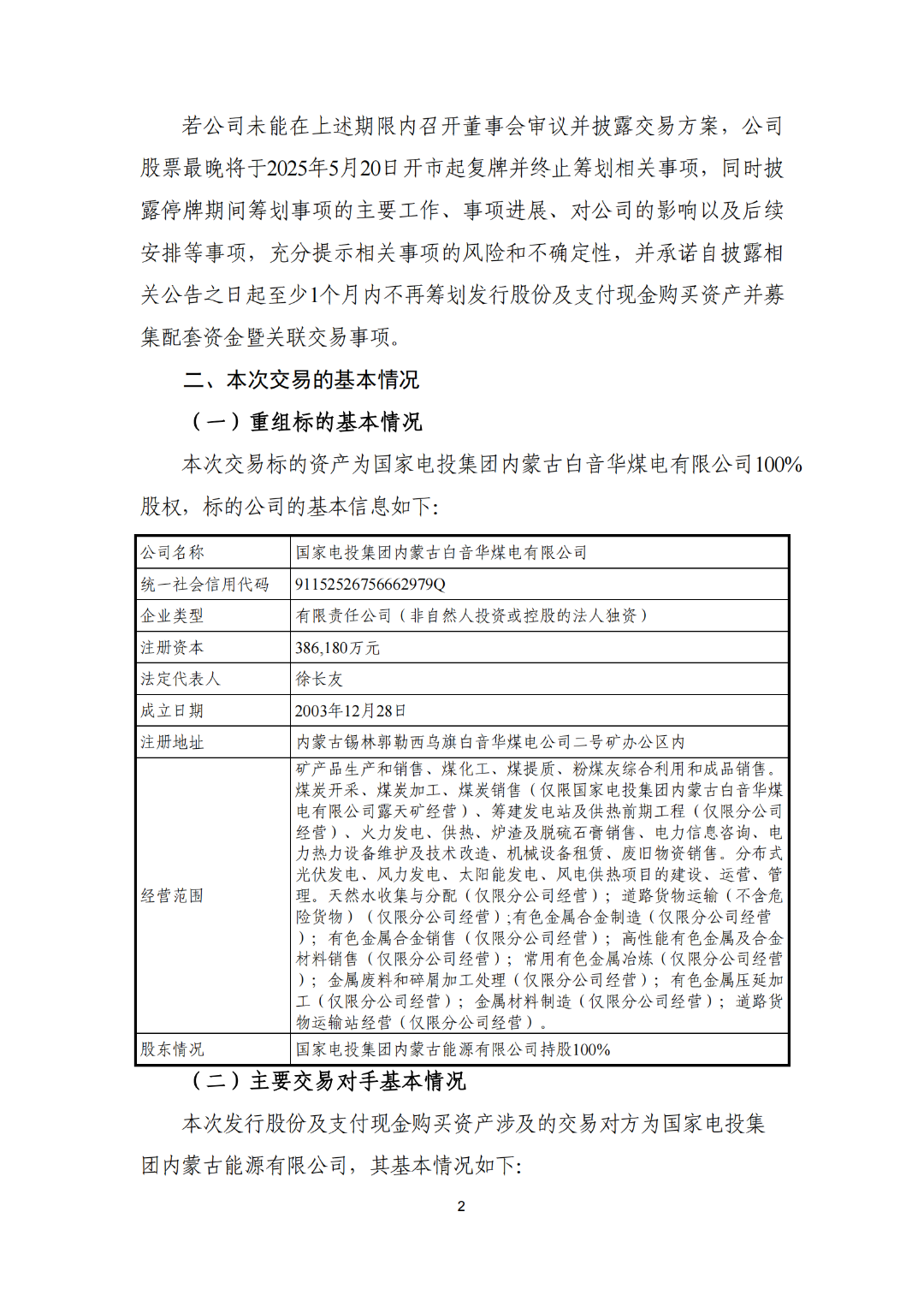
国家电投启动重大资产重组

来源:深圳证券交易所网站 时间:2025-05-06 17:29

  5月5日晚间,国家电投旗下电投能源发布《关于筹划发行股份及支付现金购买资产并募集配套资金暨关联交易事项的停牌公告》,公告称,国家电投拟以国家电投集团内蒙古白音华煤电有限公司股权与电投能源进行资产重组。

  电投能源股票自2025年5月6日(星期二)开市时起停牌,停牌日期自2025年5月6日起不超过10个交易日。

  责任编辑:沈馨蕊