来源:国网能源研究院有限公司 时间:2025-12-02 16:06
一、人工智能技术发展趋势分析
大模型代表当前人工智能发展热潮,已经成为人工智能技术发展应用的重要底座,近期发展以增强多模态融合和规则学习能力为主,中期与物联网、机器人、量子科技等跨领域技术融合加速,远期向具有自主认知、决策与执行能力的通用人工智能发展。

图1 以大模型为主的人工智能技术演进趋势
近期发展重点聚焦在对当前大模型理解能力和生成能力的进一步升级,主要体现在多模态融合增强多元数据处理能力、结合强化学习增强对于规则的理解学习能力两方面。多模态融合,提升对视频、声音、图像、文本等不同类型数据的对齐转化与融合分析能力;与强化学习结合,引入物理逻辑或社会规则,增强大模型对确定性知识的准确理解与学习能力。
中期发展集中在与其他领域技术的融合加深,主要体现在边缘智能、具身智能和量子人工智能等方面,是对大模型与物理社会系统交互方式的重要拓展。边缘智能,大模型将广泛开源,中小型或个体开发者可以调用大模型能力提升边侧与端侧的开发应用效率;具身智能,通过赋予机器人实时反应能力和智慧赋能物理世界,实现更加紧密的人机交互;量子人工智能,利用量子计算机的特殊性质,如量子叠加和量子纠缠,来加速机器学习和优化算法,实现更高效、更准确的人工智能应用。
远期发展迈向通用人工智能,增强自主认知、决策与执行能力,主要体现在类脑智能、人机共生融合等方面,朝着世界模拟器的方向发展。类脑智能,以计算建模为手段,通过软硬件协同让机器实现低能耗、高功效的计算,甚至智能水平上达到或超越人类;人机共生融合,人类与机器之间的界限逐渐模糊,借助人工智能的强大能力,提升自身的智力和创造力;世界模拟器,在数字世界中完全模拟现实世界,为科学研究和应用开发提供全新平台。
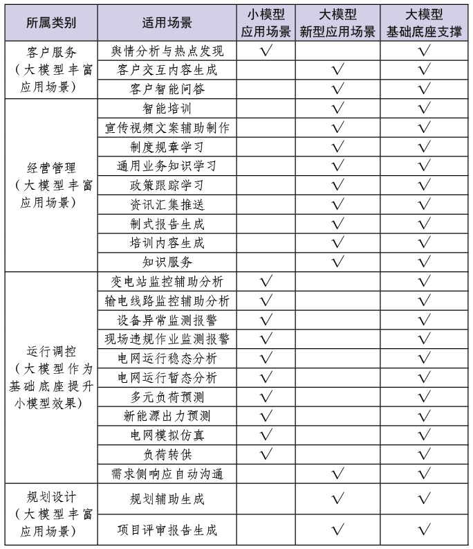
二、大模型深度融合的电力人工智能应用框架
大模型深度融合的电力人工智能应用体系通过“大模型+小模型”的形式,差异化支撑客户服务、经营管理、运行调度、规划设计等电网业务。其中,小模型具有特定任务精度高、运行速度快的优势,深度应用于运行调度的部分场景中,大模型通过海量信息的理解、生成、推理,支撑提升小模型性能,同时拓展补充应用场景,发挥基础底座和新型场景应用两类功能。

图2 “大模型+小模型”功能定位

表1 大模型深度融合的人工智能在电网业务的应用体系
运行调控短期内仍然是小模型擅长领域,大模型可发挥基础底座支撑、提升专业小模型性能的作用。运行调控类业务包含设备线路检测分析、电网稳态暂态分析、源荷预测等关系电网安全稳定运行的核心场景,对人工智能应用的准确性、时效性要求较高,容错冗余度低,在大模型尚未突破数据物理机理融合难题的阶段内,仍需要发挥专业小模型对特定问题的高效计算优势,但可以利用大模型对于通用知识的广泛学习能力,辅助提升小模型性能。
客户服务、经营管理和规划设计可以探索发挥大模型价值,大规模拓展人工智能应用场景。这三类电网场景均涉及人、设备、环境的交互与内容生成,与大模型在理解、生成能力方面的突出优势相匹配,因此可在舆情分析、智能客服、制式报告生成、智能培训等场景中探索应用。其中,客户服务、经营管理相比于规划设计在容错上的冗余度更高,因此对于大模型的应用更为包容开放。
三、分阶段推进人工智能在不同电网业务的融合应用
大模型深度融合的人工智能技术在近、中、远期不同发展阶段的突破,将推动体系建设重点的阶段性变化,需要紧跟技术发展态势,布局适应不同发展阶段的建设重点。

表2 当前人工智能在电网业务应用中的成熟水平
(一)现阶段在经营管理、客户服务两类支撑业务应用程度最深,在规划设计和运行调控两类核心业务中的应用仍处于探索磨合阶段
经营管理和客户服务属于支撑类业务,对人工智能应用的准确性和时效性要求较低,容错冗余度高,在舆情分析、智能客服、制式报告生成、智能培训等场景中广泛探索,可深入应用。
规划设计和运行调控属于核心类业务,与中长期电网基础设施布局建设和短期瞬时安全稳定运行调控密切相关,虽然中长期规划建设对时效性要求较低,带来一定的容错冗余度,但两类业务对计算结果的准确性和可靠性都具有极高要求,导致当前人工智能技术的应用仍然处于起步磨合阶段。

图3 当前大模型深度融合的人工智能不同技术能力应用情况
(注:综合系统内外多方意见与研究成果评估,“应用深度”与“容错冗余度”的最高评分均为5分。)
(二)中期人工智能与其他领域技术融合加深,提升运行调控与客户服务类业务中的多模态信息交互与多主体协同能力
运行调控类业务,变电站、输电线路等设备加载智能终端设备,具备实时监测、异常发现与自主运维能力;新能源、新型负荷、新型储能等多元主体沟通交流与协同互动终端友好便捷化,电网调控策略能够实时反馈相关主体并进行优化,调度指令可以自动执行。
客户服务类业务,客户用电行为与舆情信息实现多源实时采集,主动分析客户需求与情感倾向,自动推送所需信息、服务选择策略。
(三)远期人工智能认知理解、决策执行能力全面提升,重点深化电网规划设计与运行调控核心业务的应用
规划设计类业务,人工智能能够准确预测不同区域新能源开发出力水平与负荷波动情况,结合传统能源资源分布与电网基础设施建设基础,自主规划区域间、区域内不同时间阶段的电网建设。
运行调控类业务,实时高频跟踪监测新能源、新型负荷、新型储能等多元主体运行状态,结合电力现货市场、辅助服务市场与调峰调频市场的价值信号,自动生成最优调控策略,并广泛连接相关主体,实现调度指令的自动执行。
四、相关配套设施与机制建设
(一)构建云边端协同的采集、计算与通讯设备网络
按照前述人工智能技术能力分类,海量信息理解与内容生成两方面能力主要依赖高性能智能算力支撑模型训练推理,需根据应用进展测算智能算力需求并提前采购建设;多模态信息交互、逻辑推理与知识学习、多主体协同三方面能力均涉及人、设备、环境等多元主体行为的监测采集与反馈响应,因此需要加强相关环节的端侧采集设备,边侧快速计算与自主执行设备,以及云侧大规模计算和通信设备的需求测算、规划布局与采购建设。
(二)加强智能化业务重塑与人机协同机制设计
按照四类电网业务的容错冗余度与应用深度差异,分类开展配套机制设计。经营管理与客户服务类业务,围绕人工智能深度应用的场景需求与技术能力,开展相关业务环节的智能化重塑,例如决算审计全流程自动化、财务风险自动提醒与超前防控、招标采购商务文件自动生成与人工校核等,充分发挥人工智能技术的支撑赋能甚至代替颠覆价值;规划设计与运行调度类业务,在传统流程中研究增加人类知识与机器智能协同的促进机制,例如自动生成电网规划初稿提升规划专家工作效率、定期预测新能源出力与负荷波动并自动推送以辅助电网调控等,进一步增强人工智能对业务操作与管理决策人员的支撑赋能作用。(国网能源研究院有限公司 高晓楠 )
责任编辑:刘础琪