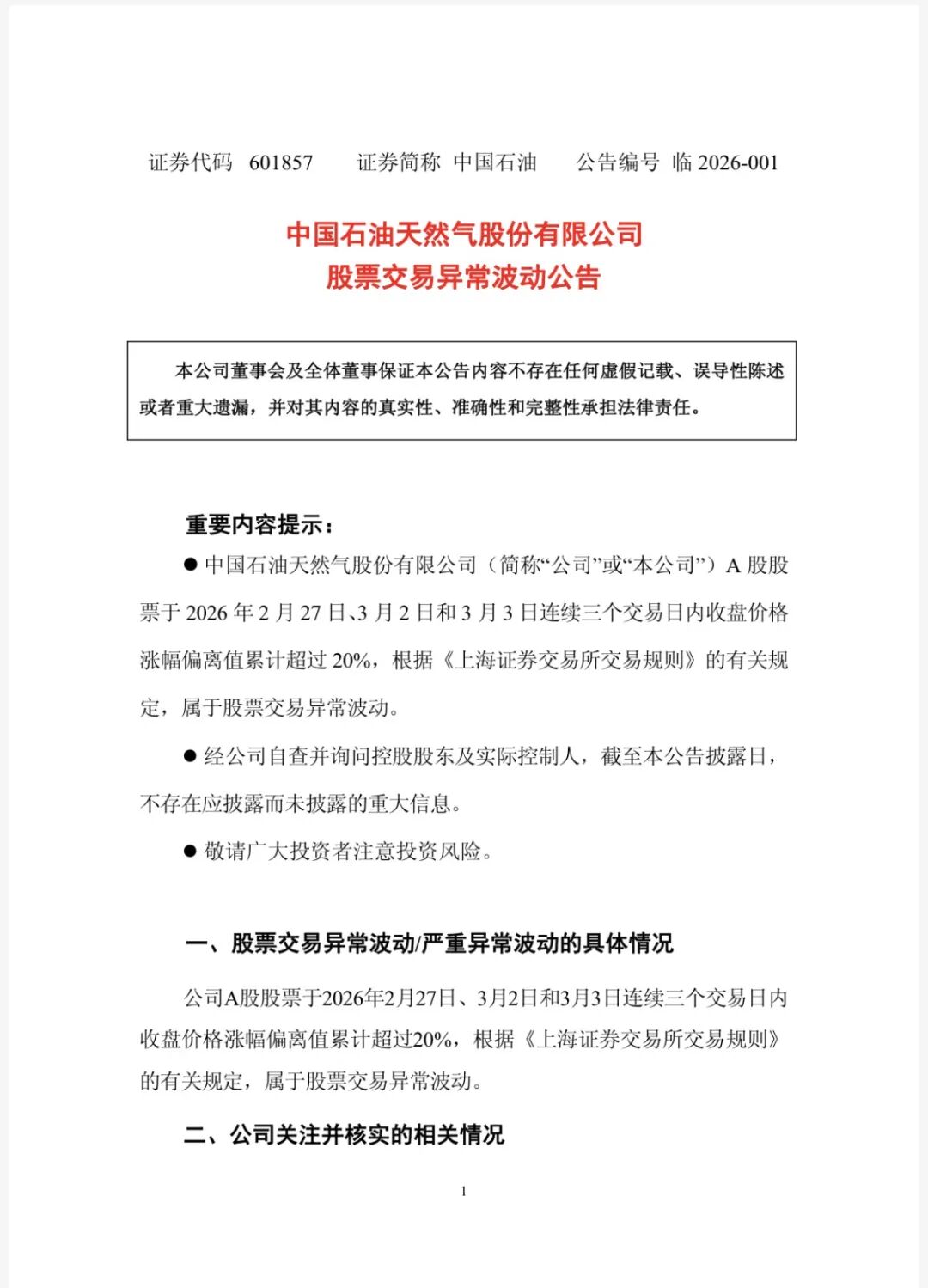
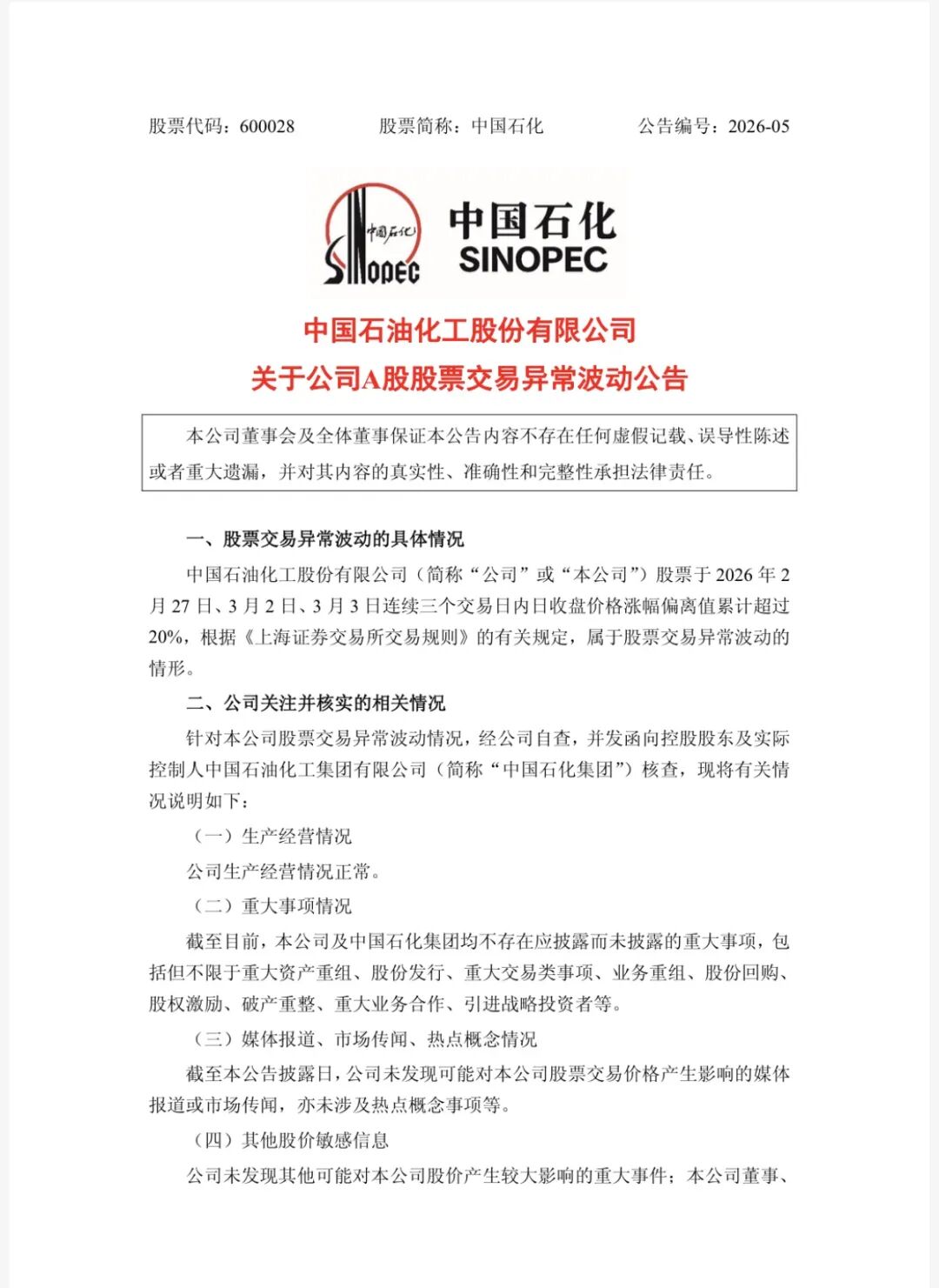
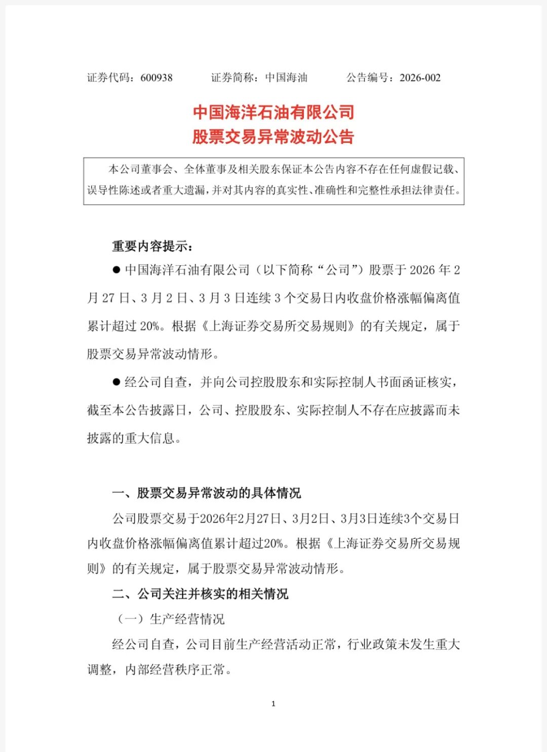
来源:科技日报 时间:2026-03-04 09:02
3日晚间,中国石化、中国海油、中国石油接连发布股票交易异常波动公告,称公司股票于2月27日、3月2日、3月3日连续三个交易日内日收盘价格涨幅偏离值累计超过20%,属于股票交易异常波动情形。
经核实,公司生产经营情况正常,公司、控股股东及实控人均不存在应披露而未披露的重大事项。三家公司均表示,受地缘政治等因素影响,国际原油价格走势存在诸多不确定性,敬请广大投资者注意风险。
3月2日和3日,三家公司连续两个交易日股价均触及涨停板,这是A股历史上的首次。



责任编辑:王奕博