来源:工信微报微信公众号 时间:2024-09-04 16:33
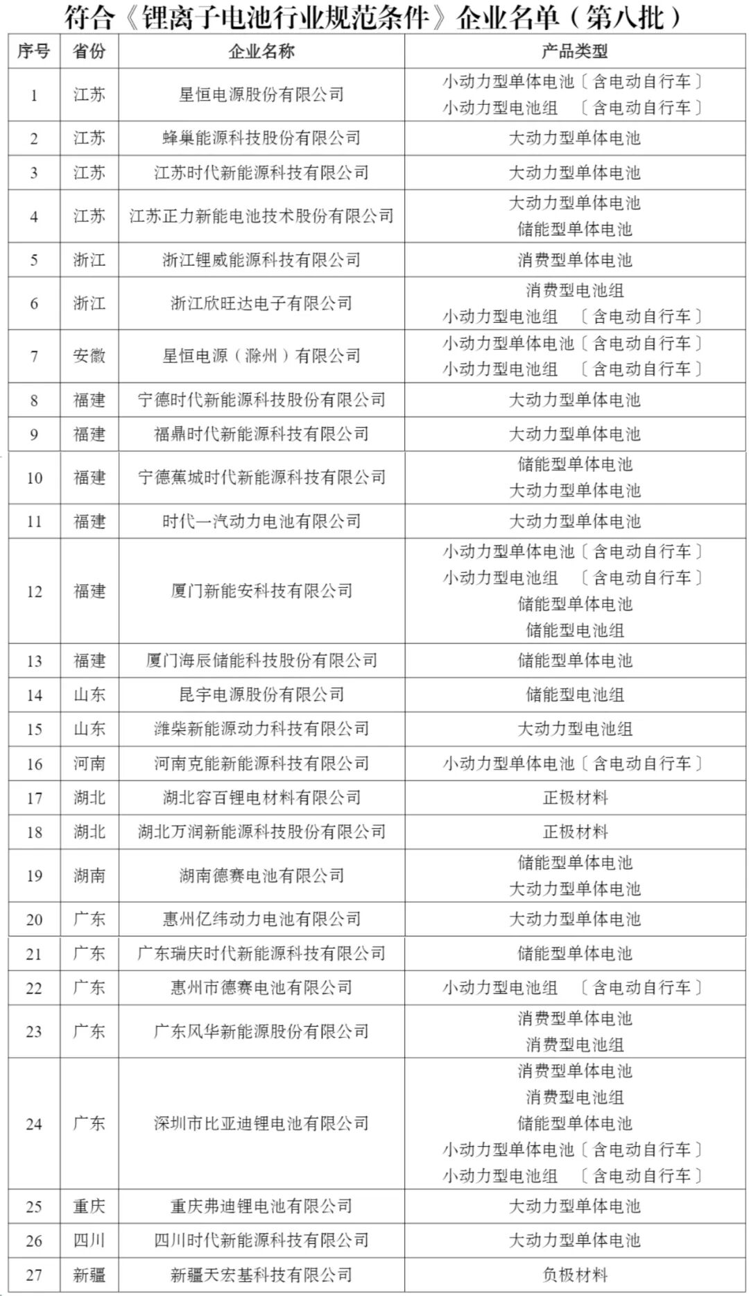
据工信微报微信公众号9月3日消息,工信部发布公告称,依据《锂离子电池行业规范条件(2024年本)》《锂离子电池行业规范公告管理办法(2024年本)》,经企业申报、省级工业和信息化主管部门推荐、专家复核、现场核实、网上公示等环节,现将符合《锂离子电池行业规范条件》企业名单(第八批)、锂离子电池行业规范企业变更公告信息予以公告。
中华人民共和国工业和信息化部公告
2024年 第24号
依据《锂离子电池行业规范条件(2024年本)》《锂离子电池行业规范公告管理办法(2024年本)》,经企业申报、省级工业和信息化主管部门推荐、专家复核、现场核实、网上公示等环节,现将符合《锂离子电池行业规范条件》企业名单(第八批)、锂离子电池行业规范企业变更公告信息予以公告。
附件:1.符合《锂离子电池行业规范条件》企业名单(第八批)
2.锂离子电池行业规范企业变更公告信息
工业和信息化部
2024年8月30日
附件1

附件2

责任编辑:江蓬新